Instance Verification Kit (IVK)
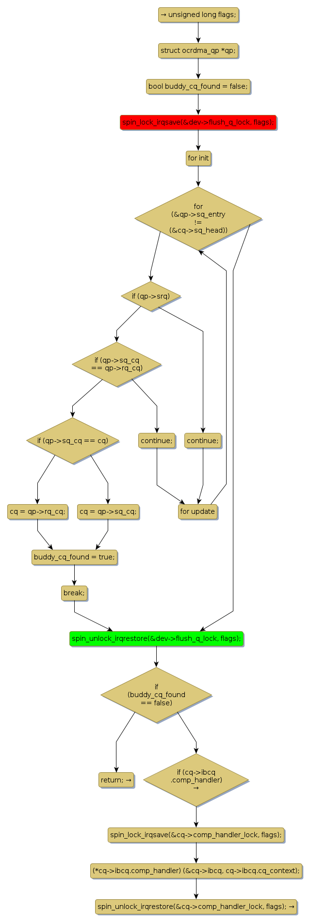
spin lock @ [23458+45+/linux-3.19-rc1/drivers/infiniband/hw/ocrdma/ocrdma_hw.c]
Instance Signature: flush_q_lock
|
The Matching Pair Graph:
|
|
Function Name
|
Control Flow Graph (CFG)
|
Events Flow Graph (EFG)
|
Source Correspondence
|
|
ocrdma_qp_buddy_cq_handler
|
|
|
[22956+26+/linux-3.19-rc1/drivers/infiniband/hw/ocrdma/ocrdma_hw.c]
|